242023-10
逐光前行 | yl6809永利皇宫股份获评“首届湖北慈善奖爱心捐赠企业”
近日,yl6809永利皇宫被授予首届“湖北慈善···
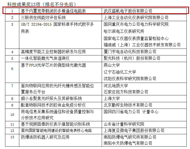
日前,yl6809永利皇宫股份“基于内置宽带载波的多模通信电能表”项目通过了科学技术奖评审委员会严格的初审、会评,荣获2017年中国仪器仪表学会科技成果奖!该奖项主要为鼓励技术上有重大创新、解决行业发展关键技术问题,并推动仪器仪表科学进步具有显著作用的项目而设立。


荣誉的取得让yl6809永利皇宫股份倍感振奋,我们将一如继往,竭诚为海内外客户提供更多的优质产品和一流服务!
注:中国仪器仪表学会科学技术奖(科学技术奖、科技成果奖、优秀产品奖),是经国家科学技术部批准,国家科技奖励办公室授权,每年评奖一次,该奖项面向全国仪器仪表领域,目前是国内仪器仪表学科和产业领域公认的权威奖项。